在2002年就进入通用航空领域,2016年成功收购加拿大AVMAX公司,业务细分为航空制造,航空运营和航空运营商服务三大版块,初步形成全产业链布局的发展格局,已广泛应用于航拍航测,农林植保,电力巡线,公安警用等领域, 金牌影院。
了解更多 +
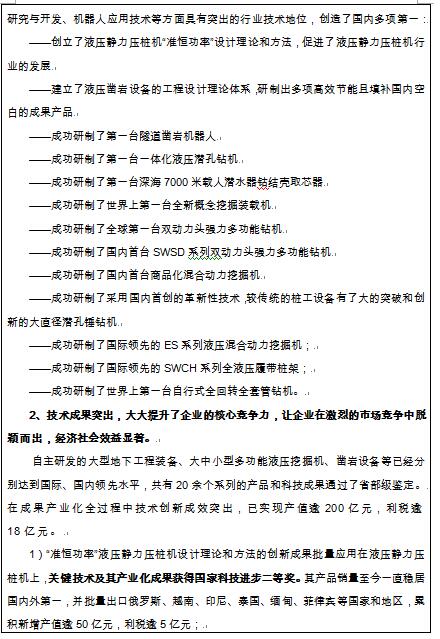
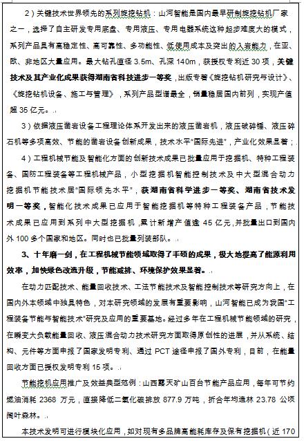
山河智能依托多年来在工程装备机电液一体化技术,机器人技术,复杂环境适应性改进等方面的积累,瞄准各种特殊用途,恶劣环境开发量一系列特种装备,努力探寻差异化产品的自主开发道路,近年来完成了一系列具有鲜明特色的特种装备产品的开发, 金牌影院官网入口。
了解更多 +
请搜索关注“山河智能”公众号,实时接收最新官方二手机车源信息,使用"山河智能官方二手机"小程序,参与线上竞价 金牌影院官网,平价抢好机。
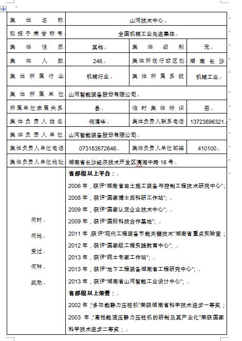
了解更多 +2018年度全国机械工业先进集体评选工作正在进行,根据《人力资源和社会保障部 中国机械工业联合会 关于评选全国机械工业先进集体劳动模范和先进工作者》通知的要求,现将我司拟推荐参评先进集体——山河技术中心予以公示, 金牌影院电视剧免费观看官网。
自公示之日起5日内,任何单位或者个人对拟推荐参评先进集体持有异议的,请以书面方式向我司提出,并提供必要的证明材料。为便于核实查证,确保客观公正处理异议,提出异议的单位或者个人应当表明真实身份,并提供有效联系方式。个人提出异议的,须在书面异议材料上签署真实姓名;以单位名义提出异议的,须由单位法定代表人签字并加盖本单位公章。我司承诺按有关规定对异议人身份予以保护。超出期限的异议不予受理。
特此公告。
联系人:周恩怀
联系电话:0731-83572811
联系地址:山河智能装备股份有限公司 技术中心 综合管理部,湖南长沙星沙漓湘中路16号,邮政编码410100。
山河智能装备股份有限公司
2018年10月17日







下一页:国际营销外网社交账号公示